Nutrição - Boas Práticas de Produção e de Produção de Serviço - Centro de Seleção e de Promoção de Eventos UnB (CESPE) - 2010
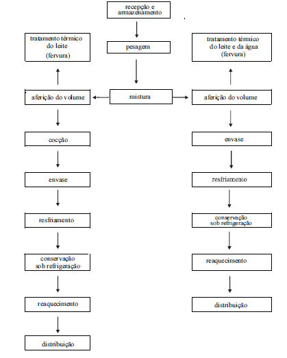
A partir de pesquisas desenvolvidas para avaliar a qualidade do produto final em lactários, constatou-se que, nas amostras de mamadeiras analisadas, os valores encontrados não atenderam aos padrões legais para contagem total em placas, contagem total de mesófilos, E. coli, coliformes totais e S. aureus. A adoção das ferramentas de segurança alimentar, com as boas práticas de fabricação (BPF) e o procedimento operacional padronizado (POP), permite o monitoramento das operações cotidianas relacionadas ao preparo das mamadeiras, enquanto o sistema de análise de perigos por pontos críticos de controle (APPCC) aborda somente a inocuidade do produto. A figura abaixo apresenta o fluxograma da elaboração de fórmulas lácteas tratadas termicamente (cozidas) ou não.

Com relação às informações acima apresentadas, julgue os itens de 41 a 45.
As informações sobre a composição química, nutricional, assim como a lista completa dos ingredientes, devem estar claramente indicadas no rótulo das fórmulas lácteas industrializadas, para que as diluições forneçam nutrientes e calorias apropriadas às necessidades individuais. Além disso, a presença de alérgenos alimentares constitui um perigo de natureza química.{TITLE}
{CONTENT}
{TITLE}
        Aguarde, enviando solicitação...