Lista completa de Questões sobre Java para resolução totalmente grátis. Selecione os assuntos no filtro de questões e comece a resolver exercícios.
A respeito da linguagem de programação Java, julgue o item.
Na linguagem Java, a criação de um array é realizada por meio da palavra-chave create.
A respeito da linguagem de programação Java, julgue o item.
O controle de loops com variáveis de ponto flutuantes pode resultar em valores de contador imprecisos. Para evitar tais situações, devem ser usados números inteiros para se controlar os loops de contagem.
A respeito da linguagem de programação Java, julgue o item.
As instruções if, if...else e switch são exemplos de instruções de seleção contidas na linguagem Java.
A respeito da linguagem de programação Java, julgue o item.
Em Java, o método static muitas vezes define tarefas frequentemente utilizadas.
A respeito da linguagem de programação Java, julgue o item.
A linguagem Java é amplamente conhecida como uma linguagem fracamente tipada, tendo em vista que ela não requer que todas as variáveis tenham um tipo. 
O seguinte trecho de código Java pressupõe a existência de uma classe Test que possui um construtor que recebe uma String. Utiliza-se reflexão por meio do tipo Class, da própria linguagem Java.
Test obj = new Test(myName);
Class cls = obj.getClass( );
System.out.println(cls.getName( ) );
A saída produzida por esse trecho de código é:
Considere a classe Java abaixo.

O que o console exibirá quando o método main() for executado?
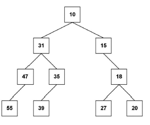
A classe Java ArvNo, exibida abaixo, é usada para representar os nós de uma árvore binária.

Ela é usada na implementação de uma árvore binária pela classe Arv, exibida a seguir.

Que árvore terá os valores de seus nós exibidos em ordem descendente quando for percorrida pelo método percorre(), definido na classe Arv?





Considere as seguintes classes e interfaces Java, que ocupam arquivos separados do pacote default:


O que será exibido no console quando o método main() for executado?
{TITLE}
{CONTENT}
{TITLE}
        Aguarde, enviando solicitação...